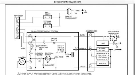
Furnace Control Board Wiring Diagram Relay


Furnace Control Board Wiring Diagram Relay

Presently you are looking for an Furnace Control Board Wiring Diagram Relay example that we provide here in some type of document formats like as PDF, Doc, Power Point, and also images that will make it easier for you to create an Furnace Control Board Wiring Diagram Relay yourself. For a clearer look, you are able to open some examples below. All the illustrations about Furnace Control Board Wiring Diagram Relay about this site, we get from many sources so you may create a better document of your own. In case the search you get here does not match what you are looking for, please make use of the search feature that we have got provided here. You are usually free to download anything at all that we provide in this article, it will not cost you the slightest.

Copyright 2020 - All Rights Reserved